Jl. Sudirman No.467, Simpang Empat, Kec.Pekanbaru Kota, Kota Pekanbaru, Riau. 28116
(0761)571734

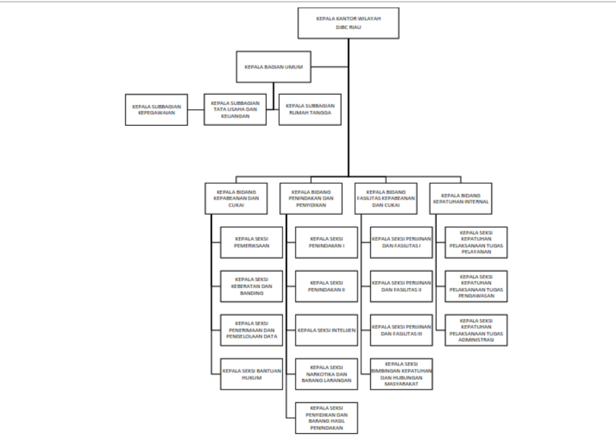
Struktur Organisasi

Di publish pada 16-07-2024 02:05:46

Struktur Organisasi
Struktur Organisasi

Berdasarkan Peraturan Menteri Keuangan nomor PMK-183/PMK.01/2020 tentang Perubahan atas Peraturan Menteri Keuangan Nomor 188/PMK.01/2016 tentang Organisasi dan Tata Kerja Instansi Vertikal Direktorat Jenderal Bea dan Cukai, gambar diatas merupakan struktur organisasi Kantor Wilayah DJBC Riau.

 

 

#beacukai #beacukaimakinbaik
 

Highlight Kantor Kami

Website Kantor Wilayah DJBC Riau